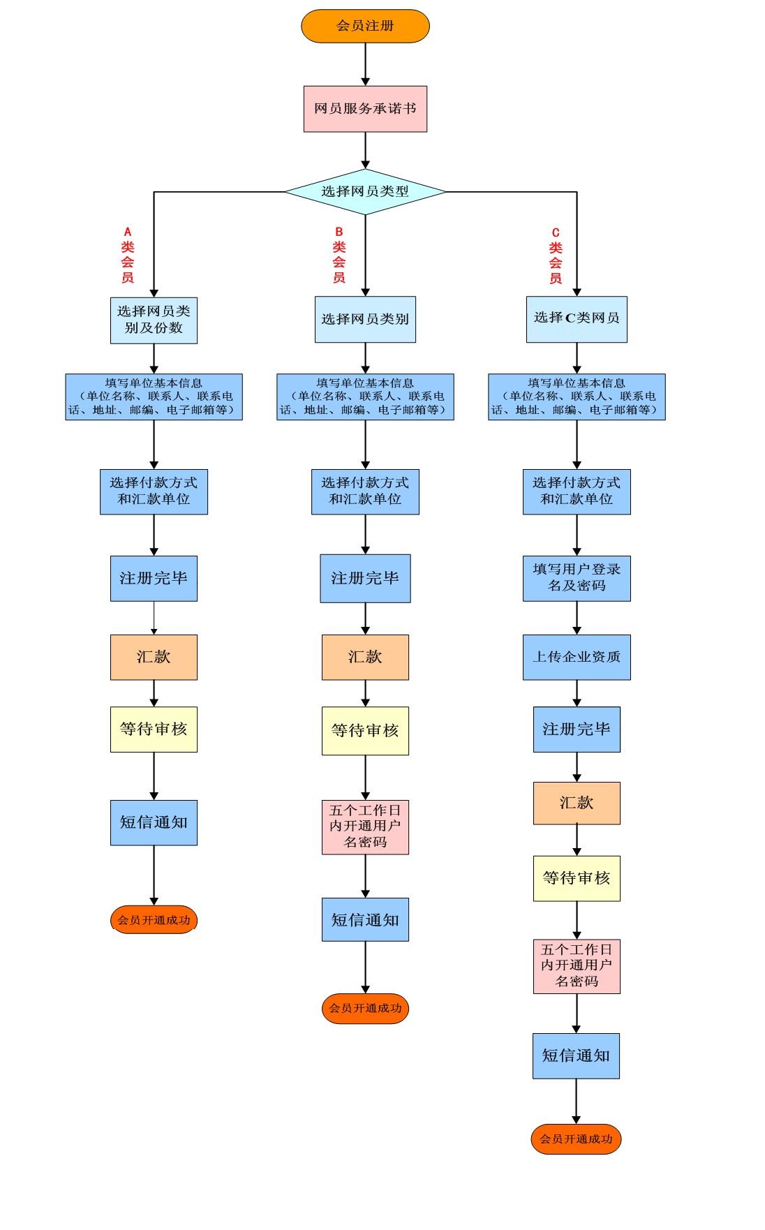
会员注册流程图